I am a W.A.S.P (White, Anglo-Saxon, Protestant) eligible as a card-carrying member of both the Mayflower Society and the Sons of the American Revolution.
My maternal grandmother’s sister invested the time and patience to complete the proofs required by the Mayflower Society.[1] That lineage, the Messinger–Taft branch, is documented cleanly from Plymouth Rock to me, placing my mother’s family within the same bloodline as President William H. Taft.

On my father’s side the Barker–Bozenhard–Wadhams line threads through Goshen, Connecticut, the Wadhams being both more prestigious and better chronicled. The men of that family helped build Goshen’s civic and agrarian foundations; their names cling to deeds and stone walls.
My father moved us back to Goshen when I was in 4th grade. Moving from Farmington was a cultural step down, but Goshen was closer to his new teaching post in Winsted and also a return to the hometown. The house my father bought from my grandmother had just come to her as next-of-kin (second cousin in-law) to Frederick Lucas. Frederick was the grandson of Frederick Allen Lucas, a Union soldier whose letters, transcribed by my father before they were donated to the historical society, reveal a young man both ambitious and insecure, striving to earn the approval of his future wife’s father, a Wadhams. Artifacts endure: I have Fred Allen’s (my 4x Great-uncle) Masonic sword and watch-fob.
Our tie to Goshen is deeper. My father had ten brothers and sisters, most of whom stayed local, and we gathered for Christmas at my grandmother’s “new” house, in the family from 1810 to 1990.[2] It was “new” only because it began as a summer place; later John Hodges Wadhams, one of my more melancholic ancestors (he hanged himself in the state capitol), inherited it and made it his primary home.

One hundred and eighty years of unbroken family history in a single dwelling. As a child, I stayed there and absorbed the sensory residue of inheritance. I have direct memories reaching only two generations back, and fragmented stories two more beyond that.
Genealogical history follows an exponential pattern in theory: each generation back, the number of ancestral positions doubles. Two parents, four grandparents, eight great-grandparents, and so on. I’ve documented several family lines with reasonable precision, but the record begins to fray after the fourth generation. Assuming an average generational span of 28-30 years (a fair demographic mean across modern and early-modern periods) the arithmetic is straightforward, though the biology, as we’ll see, is not.
| Ancestors | Relation | Year | Event |
| 1 | EGO | 1968 | Ty born |
| 2 | Parents | 1940s | Father born 1945 |
| 4 | Grandparents | 1910s | Maternal Grandfather born 1914 Paternal Grandfather born 1903 |
| 8 | Great-grandparents | 1880s | Maternal GGrandfather born 1890 Paternal GGrandfather born 1868 |
| 16 | 2×Great-grandparents | 1850s | Maternal 2xGrandfather born 1853 Paternal 2xGrandfather born 1840 |
| 32 | 3×Great-grandparents | 1820s | Maternal 3xGrandfather born 1826 Paternal 3xGrandfather born 1811 |
| 64 | 4×Great-grandparents | 1790s | Maternal 4xGrandfather born 1793 Paternal 4xGrandfather born 1765 |
| 128 | 5×Great-grandparents | 1760s | |
| 256 | 6×Great-grandparents | 1730s | |
| 512 | 7×Great-grandparents | 1700s | |
| 1,024 | 8×Great-grandparents | 1670s | |
| 2,048 | 9×Great-grandparents | 1640s | |
| 4,096 | 10×Great-grandparents | 1610s | Mayflower arrived 1620 |
| 8,192 | 11×Great-grandparents | 1580s | |
| 16,384 | 12×Great-grandparents | 1550s | Edward Fuller (~1575 d.1620/21) |
Fourteen generations back is already the Mayflower era, yet the paradox is that most of those theoretical positions were already occupied by the same people. I can trace one verifiable thread to Plymouth, but that single thread is one among thousands of possible genealogical paths.
The math makes ancestry look boundless; genetics, in contrast, makes it sparse, because the number of ancestral positions doubles, but the DNA they could contribute does not. The irony is that our genetic inheritance is simultaneously vast and vanishing. The chart doubles, but DNA does not keep pace. Pedigree collapse means the same ancestors fill multiple slots.
Along the Wadhams line, the paper trail reaches as far back as 1452 (about eighteen generations) far enough to touch the medieval horizon, where the mathematics of lineage meets the fog of history.

If one pushes hard, perhaps to 1360, but that is hypothesis, not proof.

It sounds impressive, but mathematically, tracing twenty-four generations back (roughly to the reign of Edward III) yields about 16.7 million potential ancestral positions. Even if we are conservative and halve that to account for overlapping generations and imperfect records, we are still talking about millions of theoretical forebears. The irony is that this is still within the span of recorded European history.
Extend the arithmetic to Julius Caesar’s lifetime—roughly 84 generations (~2,100 years)—and the numbers go absurd: 2^84 ≈ 1.94 × 10²⁵ theoretical slots (~19 septillion), vastly greater than the ~100-120 billion humans who have ever lived.[3] Reality forces overlap; lineages fold back on themselves.
In truth, everyone of European descent today likely shares most of the same ancestors who lived in the late medieval period. What looks like a branching tree is, in fact, a densely woven net.
Clearly human genetic inheritance – the global pedigree – isn’t that mathematically clean. The total number of ancestors is limited by both Darwinian “natural” selection as well as social selection, both pressures limit the successful transmission of DNA in a brutal way. We are all descendent from winners and sometimes killers.[4]
I am not making a Hobbesian argument. I do not believe that mankind is ruthlessly competitive. In fact, I believe the opposite. As a species we are cooperative and altruistic within the group and have learned to organize within ever expanding definitions of group-membership. Nevertheless, we remain tribal – and compete at the level of tribalism – but that definition is fluid. Religion was designed as a broad form of tribalism, acknowledging the ‘brotherhood of man’ simply through the mechanism of belief.
What an amazing concept! Dismiss the cynical boorish quips by Marx: religion is not an opiate but a solvent. Religion doesn’t dull one’s senses, rather, at its best, it expands inclusive conscientiousness. Small ‘c’ catholic means, “including a wide variety of things; all-embracing” precisely because it was inclusionary by conversion.
Alas, there does seem to be an upper limit to inclusion. We humans seem determined to draw tribal lines. The need to exclude runs deep, perhaps genetically so, and we require a dominance hierarchy in order to feel secure, to know where we all belong in relation to one another.
Back to New England.
Extensential guilt and fear as a debt to possibility. New England is an historical testimony to failed idealism: a constant reminder that we are not equal to our potential. Winthrop’s vision of a City on the Hill, to be the moral beacon to all nations was a failed experiment and one that failed early. That abject failure to achieve the aspiration has resulted in a genetic disposition to guilt almost as powerful as the Jewish predilection instilled by mothers. And the resulting lingering fear manifests in the moribund visions of H.P. Lovecraft.[5]
For myself it is expressed with sharp humor and making absurd or ironic comments in a deliberately impassive manner as a coping mechanism that belies an uncomfortable relationship with history, a distance from the present, and trepidation about the future.
Or maybe it’s simpler: hiraeth, a Welsh word for the longing to return to a home you can’t return to—or that never quite existed. The ache of nostalgia and unfulfilled possibilities.
__________________________________
[1] The Barker line has more tenuous connections to the Mayflower – my Uncle Tony’s observations are clearer than mine and recorded >here< but you must read through his posts to find them. (My Uncle Tony’s wife made the cutting observation that his family were “swamp Yankees” given that all the productive land had long ago been sold off so that all that remained was a small orchard and a large swamp behind the “new” house.)
[2] My grandmother Barker gave (live) birth to eleven children, her first when she was 23 and her last at age 43, in 1951!

[3] Visual comparisons of “humans who have ever lived” put the figure near 100–120 billion. The point stands: 19 septillion slots vs. ~10¹¹ actual people → massive overlap. Visual Capitalist presents this graphically >here<
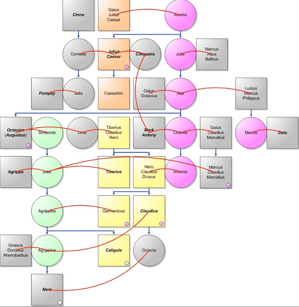
[4] Q.v., Jason Wilder, Genetic Evidence for Unequal Effective Population Sizes of Human Females and Males which is related to finding the Y-chromosomal Adam and Mitochondrial Eve, all of which reveals a highly delimited genetic lineage given the hypothetical number of ancestors. By definition, only the successful propagate. A graphic to show how this is possible:

DNA of the Early Roman Emperors and Famous Associates: Squares are males. Disks are females. Blue arrows show direction of descent. Horizontal blue bars bind siblings. Red curves join “spouses,” that is, procreative couples. In cases of multiple spouses, the child goes with the most tightly bound spouse. Yellow squares represent one strain of Y-chromosome DNA (YDNA) passed down via males only; orange another. Magenta disks represent one strain of mitochondrial DNA (mtDNA) passed down via females only; green another. Small disks within squares are males carrying the designated mtDNA, who could not, being male, pass it on. The result is a predominance of the mtDNA lines over the YDNA – that is, of the feminine connections over the masculine.
>More< on Imperial Rome being a DNA crossroads.
>Another< investigative genetics study.
[5] This genetic disposition maps regionally. The big 5 personality traits are not distributed uniformly – New England skews neurotic.
6 thoughts on “Genetics and New England Pathology”